Discussion 9: Scheme, Scheme Lists

Attendance

Your TA will come around during discussion to check you in. You can start on the worksheet before being checked in; you don't need to wait for your TA to get started.

If you didn't attend for a good reason (such as being sick), fill out this form (within 2 weeks of your discussion): attendance form

Scheme

You can use scheme.cs61a.org to try things out.

An if expression has 3 subexpressions:

  • The first one, called the predicate, is always evaluated to choose between the next two.
  • The second one, called the consequent, is evaluated if the predicate's value is true.
  • The third one, called the alternative, is evaluated if the predicate's value is false.

The value of the second or third expression (whichever gets evaluated) is the value of the whole if expression.

Only #f is a false value in Scheme. All other values are true values, including #t.

The logical special forms and and or can have any number of sub-expressions. Use and to check if all its sub-expressions are true values. Use or to check if any of them are.

An Example:

scm> (define y (+ 1 2))  ; y is now 3
y
scm> (define z (or (> y 4) (> y 5) (< y 5)))  ; z is true because y < 5
z
scm> (+ 7 (if (and (> y 1) z) y 1))  ; the if expression evaluates to 3
10

The expect form is built into scheme.cs61a.org and checks to see if its first sub expression evaluates to its second one. It is used for testing.

Q1: Perfect Fit

Definition: A perfect square is k*k for some integer k.

Implement fit, which takes non-negative integers total and n. It returns whether there are n different positive perfect squares that sum to total.

Use the (or _ _) special form to combine two recursive calls: one that uses k*k in the sum and one that does not.
Your Answer
Solution
;;; Return whether there are n perfect squares with no repeats that sum to total
;;;
;;; scm> (fit 10 2)
;;; #t
;;; scm> (fit 9 2)
;;; #f
(define (fit total n)
    (define (f total n k)
        (if (and (= n 0) (= total 0))
            #t
        (if (< total (* k k))
            #f
            (or (f total n (+ k 1)) (f (- total (* k k)) (- n 1) (+ k 1)))
        )))
    (f total n 1))

(expect (fit 10 2) #t)  ; 1*1 + 3*3
(expect (fit 9 1)  #t)  ; 3*3
(expect (fit 9 2)  #f)  ;
(expect (fit 9 3)  #f)  ; 1*1 + 2*2 + 2*2 doesn't count because of repeated 2*2
(expect (fit 25 1)  #t) ; 5*5
(expect (fit 25 2)  #t) ; 3*3 + 4*4
This is a tree recursion problem. Your implementation should try different ways of summing up n different perfect squares to see if the sum is total. For the example (fit 10 2), the call to (f 10 2 1) returns whether there are 2 perfect squares that sum to 10 and are each 1*1 or greater. To figure that out, you'll need to make two recursive calls:
  • (f 10 2 2) which returns whether there are 2 perfect squares that sum to 10 and are each 2*2 or greater (nope)
  • (f 9 1 2) which returns whether there is 1 perfect square that sums to 9 and is 2*2 or greater (yep: 3*3)

Once your implementation makes these two recursive calls, it needs to combine them into one result.

The first should subtract k*k from total and subtract 1 from n; the other should leaves total and n unchanged.

Scheme Lists & Quotation

Scheme lists are linked lists. Lightning review:

  • nil and () are the same thing: the empty list.
  • (cons first rest) constructs a linked list with first as its first element. and rest as the rest of the list, which should always be a list.
  • (car s) returns the first element of the list s.
  • (cdr s) returns the rest of the list s.
  • (list ...) takes n arguments and returns a list of length n with those arguments as elements.
  • (append ...) takes n lists as arguments and returns a list of all of the elements of those lists.
  • (draw s) draws the linked list structure of a list s. It only works on code.cs61a.org/scheme. Try it now with something like (draw (cons 1 nil)).

Quoting an expression leaves it unevaluated. Examples:

  • 'four and (quote four) both evaluate to the symbol four.
  • '(2 3 4) and (quote (2 3 4)) both evaluate to a list containing three elements: 2, 3, and 4.
  • '(2 3 four) and (quote (2 3 four)) evaluate to a list containing 2, 3, and the symbol four.

Here's an important difference between list and quotation:

scm> (list 2 (+ 3 4))
(2 7)
scm> '(2 (+ 3 4))
(2 (+ 3 4))

Q2: Nested Lists

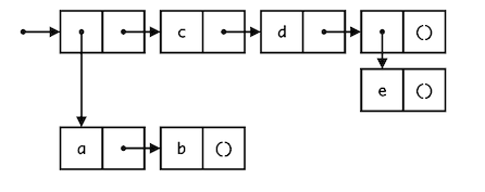
Create the nested list depicted below three different ways: using list, quote, and cons.


linked list
A four-element list in which the first element is a list containing both a and b, the second element is c, the third element is d, and the fourth element is a list containing just e.

Next, use calls to list to construct this list. If you run this code and then (draw with-list) in code.cs61a.org, the draw procedure will draw what you've built.

Your Answer
Solution
    (define with-list
        (list
            (list 'a 'b) 'c 'd (list 'e)
        )
    )
    ; (draw with-list)  ; Uncomment this line to draw with-list
Every call to list creates a list, and there are three different lists in this diagram: a list containing a and b: (list 'a 'b), a list containing e: (list 'e), and the whole list of four elements: (list _ 'c 'd _). Try to put these expressions together.

Now, use quote to construct this list.

Your Answer
Solution
    (define with-quote
        '(
            (a b) c d (e)
        )

    )
    ; (draw with-quote)  ; Uncomment this line to draw with-quote
One quoted expression is enough, but it needs to match the structure of the linked list using Scheme notation. So, your task is to figure out how this list would be displayed in Scheme.
The nested list drawn above is a four-element list with lists as its first and last elements: ((a b) c d (e)). Quoting that expression will create the list.

Now, use cons to construct this list. Don't use list. You can use first in your answer.

(define first
    (cons 'a (cons 'b nil)))
Your Answer
Solution
    (define with-cons
        (cons
            first (cons 'c (cons 'd (cons (cons 'e nil) nil)))
        )
    )
    ; (draw with-cons)  ; Uncomment this line to draw with-cons
The provided first is the first element of the result, so the answer takes the form:
first ____

You can either fill in the blank with a quoted three-element list:

'(___ ___ ___)
   c   d  (e)

or with nested calls to cons:

(cons ___ (cons ___ (cons ___ nil)))
       c         d        (e)

Q3: Remove

Implement a procedure remove that takes in a list of numbers s and a number x. It returns a list with all instances of x removed from s. You may assume that s only contains of numbers and will not have nested lists.

Your Answer
Solution
;;; Return a list with all numbers equal to x removed
;;;
;;; scm> (remove '(3 4 3 4 4 3) 3)
;;; (4 4 4)
;;; scm> (remove '(3 4 3 4 4 3) 4)
;;; (3 3 3)
(define (remove s x)
  (if (null? s) nil
    (if (equal? x (car s)) (remove (cdr s) x) (cons (car s) (remove (cdr s) x)))
))

(expect (remove '(3 4 3 4 4 3) 3) (4 4 4))
(expect (remove '(3 4 3 4 4 3) 4) (3 3 3))

Q4: Pair Up

Implement pair-up, which takes a list s. It returns a list of lists that together contain all of the elements of s in order. Each list in the result should have 2 elements. The last one can have up to 3.

Look at the examples together to make sure everyone understands what this procedure does.

Your Answer
Solution
;;; Return a list of pairs containing the elements of s.
;;;
;;; scm> (pair-up '(3 4 5 6 7 8))
;;; ((3 4) (5 6) (7 8))
;;; scm> (pair-up '(3 4 5 6 7 8 9))
;;; ((3 4) (5 6) (7 8 9))
(define (pair-up s)
    (if (<= (length s) 3)
        (list s)
        (cons (list (car s) (car (cdr s))) (pair-up (cdr (cdr s))))
    ))

(expect (pair-up '(3 4 5 6 7 8)) ((3 4) (5 6) (7 8)) )
(expect (pair-up '(3 4 5 6 7 8 9)) ((3 4) (5 6) (7 8 9)) )

pair-up takes a list (of numbers) and returns a list of lists, so when (length s) is less than or equal to 3, return a list containing the list s. For example, (pair-up (list 2 3 4)) should return ((2 3 4)).

Use (cons _ (pair-up _)) to create the result, where the first argument to cons is a list with two elements: the (car s) and the (car (cdr s)). The argument to pair-up is everything after the first two elements.

Q5: Increasing Rope

Definition: A rope in Scheme is a non-empty list containing only numbers except for the last element, which may either be a number or a rope.

Implement up, a Scheme procedure that takes a positive integer n. It returns a rope containing the digits of n that is the shortest rope in which each pair of adjacent numbers in the same list are in increasing order.

Reminder: the quotient procedure performs floor division, like // in Python. The remainder procedure is like % in Python.

Your Answer
Solution
(define (up n)
    (define (helper n result)
        (define first (remainder n 10))  ; Using first will shorten your code
        (if (zero? n) result
            (helper
                (quotient n 10)
                (if (< first (car result))
                    (cons first result)
                    (list first result))
                )))
    (helper
      (quotient n 10)
      (list (remainder n 10))
    ))

(expect (up 314152667899) (3 (1 4 (1 5 (2 6 (6 7 8 9 (9)))))))
Compare first to (car result) to decide whether to cons the value first onto the result or whether to form a new list that contains first and result as elements.
To correctly call helper from within up, build a rope that only contains the last digit of n: (remainder n 10).

Tail Context

When trying to identify whether a given function call within the body of a function is a tail call, we look for whether the call expression is in tail context.

Given that each of the following expressions is the last expression in the body of the function, the following expressions are tail contexts:

  1. the second or third operand in an if expression
  2. any of the non-predicate sub-expressions in a cond expression (i.e. the second expression of each clause)
  3. the last operand in an and or an or expression
  4. the last operand in a begin expression's body
  5. the last operand in a let expression's body

For example, in the expression (begin (+ 2 3) (- 2 3) (* 2 3)), (* 2 3) is a tail call because it is the last operand expression to be evaluated.

Q6: Is Tail Call

For each of the following procedures, identify whether it contains a recursive call in a tail context. Also indicate if it uses a constant number of active frames.

(define (question-a x)
  (if (= x 0) 0
      (+ x (question-a (- x 1)))))
In the recursive case, the last expression that is evaluated is a call to +. Therefore, the recursive call is not in tail context, and each of the frames remain active. This procedure uses a number of active frames proportional to the input x.
(define (question-b x y)
  (if (= x 0) y
      (question-b (- x 1) (+ y x))))
The recursive call is the third operand in the if expression, so it is in tail context. This means that the last expression that will be evaluated in the body of this procedure is the recursive procedure call, so this procedure can be run with a constant number of active frames.
(define (question-c x y)
  (if (> x y)
      (question-c (- y 1) x)
      (question-c (+ x 10) y)))
The recursive calls are the second and third operands of the if expression. Only one of these calls is actually evaluated, and whichever one it is will be the last expression evaluated in the body of the procedure. This procedure therefore can be run with a constant number of active frames.

Note that if you actually try and evaluate this procedure, it will never terminate. But at least it won't crash from hitting max recursion depth!

(define (question-d n)
  (if (question-d n)
      (question-d (- n 1))
      (question-d (+ n 10))))
The second and third recursive calls are in tail context, but the first is not. Since not all the recursive calls are tail calls, this procedure requires active frames for all of the recursive calls.

Additionally, this question will actually lead to infinite recursion because the if condition will never reach a base case!

(define (question-e n)
  (cond ((<= n 1) 1)
        ((question-e (- n 1)) (question-e (- n 2)))
        (else (begin (print 2) (question-e (- n 3))))))
The second and third recursive calls are the second expressions in a clause, so they are in tail context. However, the first recursive call is not in tail context. Since not all recursive calls are tail calls, this procedure is not tail recursive and does not use a constant number of active frames.